10-MHz-Vervielfacher

10 MHz ... 50 MHz Frequenzquelle mit TCXO und Referenzeingang


zurück zu Elektronik , Frequenznormal , Homepage

Allgemeines
Lösung: Frequenzvervielfacher
Aufbau
Einsatz
Downloads
Fazit
Verteiler


Allgemeines
Einige Messgeräte (Signalgeneratoren, Frequenzmesser, Spektrumanalysator) profitieren von einer eingespeisten 10 MHz Referenzfrequenz aus einer hochwertigen Referenzsignalquelle. Im Idealfall verwendet man eine einzige 10-MHz-Quelle für alle Geräte.
Allerdings benötigen nicht alle Geräte, die von einer stabilen Referenzfrequenz profitieren würden, genau 10 MHz. Mein Eigenbau-Frequenzzähler benötigt z.B. 20 MHz und mein Eigenbau-DDS-Frequenzgenerator 50 MHz. Außerdem sollen diese Geräte natürlich auch ohne extern eingespeiste Referenzfrequenz funktionieren.

zurück nach oben

Lösung: Frequenzvervielfacher

Die Grafik zeigt den Aufbau der Schaltung. Ein TCXO sorgt für einen sehr stabilen 10MHz Takt. Dieser wird immer dann verwendet, wenn keine externe Referenzfrequenz zur Verfügung steht.

Wird aber eine Referenzfrequenz am Eingang eingespeist, dann erkennt das der Detektor. Er schaltet dann den Umschalter (Mux) so um, das anstelle der TCXO-Frequenz die eingespeiste Frequenz weitergeleitet wird. Damit liegt am Ausgang des Schalters (Mux) immer 10 MHz an.

Würde man nun 10 MHz benötigen, wäre man fertig. Braucht man aber eine andere Frequenz, dann kann man einen Frequenzvervielfacher nachschalten.

Für den Frequenzvervielfacher gibt es mehrere technische Lösungsmöglichkeiten. Eine zeitgemäße ist der Einsatz eines speziellen Chips, der fast ohne Außenbeschaltung auskommt, des NB3N502.
Diagramm
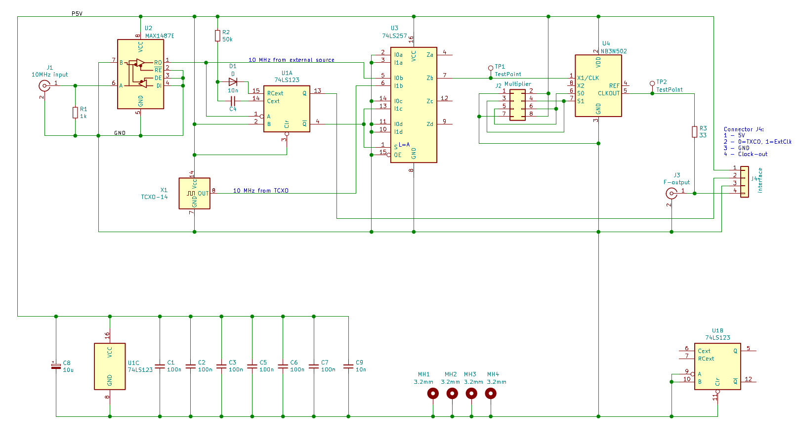
Hier ist der Stromlaufplan.

X1 ist der 10MHz-TCXO. Sein Signal geht zu Pin 6 des Umschalters (MUX) U3. Von dessen Ausgangspin 7 gelangt es zum Eingang des Vervielfachers U4. Am Jumperfeld J2 wird der Vervielfachungsfaktor eingestellt. Die dann erzeugte Frequenz geht über einen 33 Ohm widerstand zur Ausgangs SMA-Buchse J3 sowie zum Pin 4 des Steckverbinders J4.

Über J4 wird die Schaltung auch mit 5V Gleichspannung versorgt.

Wird an der BNC-Buchse J1 eine externe 10 MHz Referenzfrequenz eingespeist, dann wird diese zuerst mit einem MAX1487 in ein TTL-konformes Signal gewandelt. Dieses wird am Pin 5 des Umschalters U3 angelegt.

U1A ist ein Monoflop. der bei jeder Flanke des externen Signals getriggert wird. Seine Pulsbreite ist deutlich länger als die Periode des 10 MHz Signals. Das führt dazu, das er immer wieder getriggert wird, bevor sein Ausgangspuls endet. Dadurch bleibt der Ausgang Q des Chips so lange auf High-Pegel, wie ein externes Signal anliegt. U1A ist also unser Detektor für das Anliegen eines externen Signals an J1.

Das High-Signal an Q (Pin 13) wird zum Steckverbinder J4 geleitet, und kann dazu verwendet werden, dem angeschlossenen Gerät anzuzeigen, ob der TCXO oder die externe Referenzfrequenz verwendet werden.
Das inverse Signal am Pin 4 dient der Umschaltung der Mux.
Stromlaufplan

Die Einstellung der Ausgangsfrequenz erfolgt mit Jumpern an J2. hier kann man die Pins S0 und S1 des U4 wahlweise auf 5V (1) oder Masse (0) legen, oder den Pin einfach offen lassen (x). Die folgende Tabelle gibt die möglichen Kombinationen an: (Die 33 MHz sind natürlich 100/3=33,3333... MHz.)

S0
0
1
0
1
0
1
S1
0
1
x
x
1
0
Frequenz
20 MHz 25 MHz 30 MHz 33 MHz 40 MHz 50 MHz
 
Brauch man aber einfach nur 10 MHz, dann werden U4 und J2 einfach nicht bestückt, und man zieht eine Drahtbrücke zwischen den beiden Testpunkten TP1 und TP2.
zurück nach oben

Aufbau
 
Das Platinenlayout ist einseitig. Es muss eine einzelne Drahtbrücke gezogen werden. Diese ist im Layout als einzelne Leiterbahn auf der Oberseite dargestellt.

Man bestückt zuerst die drei Widerstände und den Kondensator auf der Unterseite, danach die beiden SMD-Chips auf der Unterseite. Danach ist die Oberseite dran.

Falls man einen TCXO für den Betrieb in einem HackRF-One gekauft hat, dann muss man diesen erst mal von seiner kleinen Platine herunterlöten.

Brauch man aber einfach nur 10 MHz, dann werden U4 und J2 einfach nicht bestückt, und man zieht eine Drahtbrücke zwischen den beiden Testpunkten TP1 und TP2.

Im Gerät (Signalgenerator, Frequenzzähler ...) wird die Platine so eingebaut, dass die BNC-Buchse in einem passendes Loch in der Geräterückwand verschraubt werden kann. Das Ausgangssignal kann über die SMA-Buchse abgegriffen werden. Werden nicht mehr als 20 MHz erzeugt, kann man das Signal notfalls auch über den Stecker J4 (Pin 4)  abgreifen.

An J4 werden 5V eingespeist. Die Stromaufnahme der Schaltung liegt bei etwa 60mA. 

Am Pin 2 von J4 kann man eine rote oder grüne LED anschließen, die anzeigt, dass die externe Frequenz benutzt wird. Dazu verbindet man die Anode der LED über einen Widerstand von 330 ... 1000 Ohm mit dem Pin 2 und die Kathode der LED mit Masse (Pin 3).

zurück nach oben

Einsatz
 
Ich habe drei dieser Platinen im Einsatz.

Mein DDS-Signalgenerator wurde vorher von einem 50MHz-Oszillator versorgt. Solche Generatoren haben typischerweise einen Frequenzfehler von 100 ppm. Schon wenn nur der TCXO im Einsatz ist, führt das zu einer deutlichen Verbesserung der Genauigkeit der Ausgangsfrequenz. Bei Einspeisung der externen Referenzfrequenz macht auch die Einstellung der DDS-Signale im Subherzbereich endlich Sinn.

Meinen Frequenzzähler hatte ich schon vorher mit einer ähnlichen Schaltung ausgestattet. Der dort verwendete TCXO war aber aus irgendwelchen Restbeständen, und hatte Fehler von einigen Herz. Anstelle eines flexiblen Frequenzvervielfachers hatte ich einen Frequenzverdoppler eingebaut, der auf der Signalverzögerung in TTL-Schaltkreisen basierte. Der Einsatz des NB3N502 vereinfacht das Design deutlich, und macht auch den Nachbau einfacher.

Mein 4,4GHz-Signalgenerator benutzt eine abgespeckte Platine, die nur zwischen externer Referenzfrequenz und TXCO umschaltet. Den Vervielfacher U4 und das Jumperfeld J2 habe ich nicht bestückt, und TP1 per Draht mit TP2 verbunden, um die 10 MHz durchzuleiten. Den NB3B502 habe ich hier weggelassen, da das Phasenrauschen seines Ausgangssignals für die Anwendung im Signalgenerator zu schlecht war.


Das Platinenlayout ist einseitig. Es muss eine einzelne Drahtbrücke gezogen werden. Diese ist im Layout als einzelne Leiterbahn auf der Oberseite dargestellt.

zurück nach oben

Downloads
 
Downloads:

zurück nach oben

Fazit
 
Ich bin zufrieden. Ein Problem, das mich schon viele Jahre verfolgte habe ich nun zu meiner Zufriedenheit gelöst. Das Platinenlayout ist etwas eigentümlich, da ich SMD und nicht-SMD-Bauteile bunt gemixt habe. Aber zum einen vereinfachte das das einseitige Platinenlayout, und zum anderen konnte ich Altbestände einsetzen. So sind die beiden DIL-Chips DDR-Altbestände aus den 80er Jahren des vorigen Jahrhunderts.

Als TCXO habe ich Typen eingesetzt, die man auf Ebay für den HackRF-One kaufen kann (NEU Externe TCXO-Uhr PPM 0.1 für HackRF one GPS-Anwendungen GSM / WCDMA / LTE). Die kosten unter 10€ und sind erfahrungsgemäß sehr genau und stabil (1 ... 2 Hz Abweichung).

Den Chip NB3N502 (oder gar den NB3N501) findet man nicht leicht. Es gibt Onlinehändler in Groß-Britannien, die mit Versand für einen Chip etwa 9€ berechnen. Ich habe 5 Stück in China für zusammen 11,09€ gekauft (5PCS NB3N502DR2G IC MULTIPLIER CLOCK PLL 8-SOIC 3N502 NB3N502) die nach genau 4 Wochen eintrafen.
zurück nach oben

zurück zu Elektronik , Frequenznormal , Homepage
Autor: sprut
erstellt: 13.03.2021
letzte Änderung: 24.07.2021