China-OCXO

Oven Controlled Cristal Oscillator

zurück zu Elektronik , Frequenznormal , Homepage

Allgemeines
Genauigkeitsproblem
OCXO aus China
Spannungsversorgung
Stromaufnahme und Ausgangsfrequenz
10-MHz-Ausgangssignal
Frequenzvervielfacher

Fazit



Allgemeines
Schon lange beschäftige ich mich damit, wie man im Elektronik-Bastelkeller hohe Messgenauigkeiten erreichen kann. Am ehesten gelingt das für Frequenzen.
zurück nach oben

Genauigkeitsproblem
Der OCXO ist ein Quarzoszillator, der sich ein einem temperaturstabilisierten Gehäuse ("Ofen") befindet. Im Ofen wird die Temperatur (ca 70°C .. 80°C) konstant gehalten, so dass die Temperaturdrift des Quarzes (wie auch aller anderen Bauelemente des Oszillators) keine Rolle mehr spielt. Ein OCXO ist hochstabil, benötigt dafür aber mehrere Minuten Aufwärmzeit.

Die Kurzzeitstabilität eines guten OCXO beträgt etwa 2x10-10. Für einen 10MHz-Oszillator sind das 0,02Hz.

Vor einigen Jahren waren OCXOs praktisch nicht zu bekommen. Ich rettete dann in den 2000er Jahren einen defekten OCXO vom Schrott, der war aus den 70ern und leistete nach der Reparatur für mich gute Dienste. Inzwischen (2020) hat sich die Lage grundsätzlich gebessert. Über den Onlinehandel sind OCXOs zu erhalten, und chinesische Ebay-Händler bieten OCXOs sogar zum Schnäppchenpreis. Das lohnt einen genaueren Blick.


OXCO aus China

Natürlich stellt China hochwertige OCXOs her, aber die kosten dann auch richtiges Geld. Was man auf Ebay dagegen sieht, stammt oft aus etwas anderen Quellen. Da wird zum Beispiel viel recicled. Oft sieht man den Produkten auch an, dass sie von Leuten produziert wurden, die nicht unbedingt viel Ahnung davon hatten, was sie da machen. Man kauft eigentlich immer eine Wundertüte.
Da das interessant sein kann, habe ich schon wiederholt solche Produkte erstanden und mir dann genauer angeschaut. Von "prima" bis "Schrott" ist alles dabei. Es lohnt sich erst mal die anderen Produkte des Ebay-Shops anzuschauen. Handelt der Shop überwiegend mit Elektronik, ist das ein gutes Zeichen. Dann sollte man alle Angaben zum interessanten Produkt auf Plausibilität abklopfen. Da finden sich oft schon Widersprüche, die einen stutzig machen sollten.

Nun, ich habe dort einige OCXOs gefunden, die sogar auf Platinen zusammen mit der nötigen Beschaltung verbaut waren. Einen habe ich mir genauer angeschaut. Es gab diesen OCXO in drei Varianten:
  • für 25,37€ - mit passivem 10MHz Ausgangsfilter (10MHz Frequency Standard 10MHz OCXO Frequency Reference Board Sine Wave F/Radio)
  • für 27,64€ - mit zusätzlichem Frequenzmultiplikator (10MHz OCXO Crystal Oscillator Constant Temperature Crystal Oscillator Module)
  • für 34,47€ - mit zusätzlichem Frequenzteiler (10MHz OCXO Frequency Standard Reference Module 10M 2.5M 1M 100K 10K 1K 10Hz 2Hz)
Versandgebühren fallen nicht an. Die Namen der Ebay-Angebote sind nicht besonders informativ. Man muss die Abbildungen und die lustig-übersetzten Beschreibungen zur Hilfe nehmen. Den Varianten mit Frequenzmultiplikator und Frequenzteiler fehlt der passive 10-MHz-Ausgangsfilter, und den braucht man eigentlich, wie ich noch zeigen werde.

Ich interessierte mich aber schon eine Weile für den Frequenzvervielfacher-Chip NB3N502DG, und mit diesem war wahrscheinlich der Vervielfacher auf diesem OCXO-Board auch bestückt.  Deshalb entschied ich mich für die Version für 27,64€.

Das Foto zeigt die Platine. Oben mittig sitzt der OCXO, links die Spannungsversorgung, rechts der Abgleichtrimmwiderstand und der 10 MHz Ausgang und unten der Frequenzvervielfacher mit seinem zweiten Ausgang.

Der OCXO sieht nicht fabrikneu aus. (Date-Code 2013?) Wahrscheinlich hat man hier gebrauchte Bauteile recicled, was aber erst mal ok ist. Der OCXO hat ja keine begrenzte Lebensdauer. Die anderen Platinenversionen unterscheiden sich durch die Beschaltung im unteren Teil der Platine.

Der mechanische Aufbau ist durchaus gut. Die Lötqualität ist gut und es gibt keine Rückstände von Flussmitteln.
Foto

Das zweiseitige Platinenlayout ist "komisch". Obwohl beide Seiten der Platine mit Masseflächen "geflutet" wurden, und diese auch wirklich an Masse liegen, sind trotzdem Masseleitungen im Platinendesign vorhanden, die durch Lücken von den Masseflächen "isoliert" wurden. Jedes Massepin (oder Pad) ist mit einer Masseleiterbahn angeschlossen und zusätzlich mit der Massefläche verbunden. Sinnvoll ist das nicht, aber hier stört es auch nicht.



Spannungsversorgung
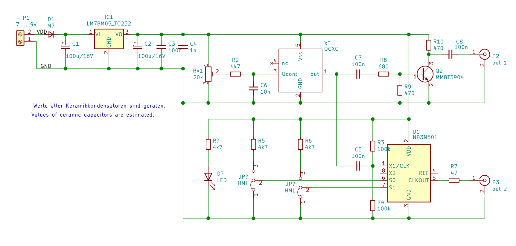
Eine zweipolige Schraubklemme dient dem Anschluss der DC-Betriebsspannung. Die Polung ist auf der Platine beschriftet. Gegen versehentliches Verpolen schützt eine Schutzdiode (D1) in der Plus-Leitung - sehr gut. Laut Platinenbeschriftung sind 7 ... 9 V zulässig. Der OCXO selbst braucht 5V, die ein 78M05 (IC1, 5V, 500mA) aus der Eingangsspannung erzeugt. Der hat aber zusammen mit der Schutzdiode etwa 2,5V Spannungsabfall. Um 5V zu erzeugen, muss man also mindestens 7,5V einspeisen. Werden nur 7V eingespeist, bekommt der OCXO nur 4,5V Betriebsspannung und die Ausgangsfrequenz ist um ~2Hz zu klein.
Mehr als 9V sollte man auch nicht einspeisen, da dann die thermische Belastung des 78M05 sehr hoch wird. Man sollte also zwischen 7,5V und 9V einspeisen, wobei die Spannungsquelle 500 mA liefern muss.

Stromaufnahme und Ausgangsfrequenz
Beim Einschalten der Betriebsspannung ist der OCXO kalt und die Ausgangsfrequenz liegt bei etwa 9 999 750Hz. Die Heizung wird aktiviert, und die Schaltung nimmt 400mA auf. Der Strom steigt nun über 2 Minuten an, bis er 515mA erreicht. (Das liegt etwas über dem zulässigen Wert für den 78M05.) Gleichzeitig steigt die Ausgangsfrequenz an. Nach den 2 Minuten fällt die Stromaufnahme dann auf 200mA und die Ausgangsfrequenz ist von nun an 10 000 000MHz. Da gibt es nichts zu meckern.

Die genaue Ausgangsfrequenz habe ich mit 9 999 999,611 Hz bestimmt. Das ist ein Frequenzfehler von −0,039 ppm bzw -4x10-8. Der OCXO kann mit einer Steuerspannung am Pin 3 ein wenig justiert werden. Dazu dient der blaue Timmwiderstand (RV1). Eine Änderung der Steuerspannung um 1 V bewirkt eine Frequenzveränderung von etwa 1ppm - also 10 Hz. Der Hersteller hat das offensichtlich bereits gut gemacht, also Finger weg vom RV1, es sei denn man ist messtechnisch sehr gut aufgestellt (Rubidium-Frequenznormal)!
Ich habe meinen OCXO auf einen Frequenzfehler von etwa  1/50 Hz getrimmt. Genauer geht es nicht, da der 20kOhm-Trimmwiderstand RV1 anscheinend eine recht großen Temperaturkoeffizient hat und deshalb auf Temperaturveränderungen immer wieder reagiert.
Stromlaufplan



10-MHz-Ausgangssignal
Der eigentliche OCXO auf der Platine hat einen HCMOS-Ausgang, also ein positives, rechteckiges Signal. Gewünscht ist aber eigentlich ein gleichspannungsfreier Sinus an einem Ausgang mit 50 Ohm Impedanz. Auf der Platine ist dem OCXO noch ein einfacher Emitterfolger mit einem npn-Transistor (MMBT3904=2N3904) nachgeschaltet. Das macht das Signal nicht wirklich besser, aber wenigstens entfernt ein abschließender Kondensator den DC-Anteil des Signals.

Unbelastet (ohne Abschlusswiderstand) ergibt sich das Signal, wie es im nebenstehenden Oszillogramm zu sehen ist. Von einem Sinus ist das weit entfernt. Einer meiner Frequenzzähler war dann auch gleich so verwirrt, dass er exakt die doppelte Frequenz anzeigte.
Oszillogramm
An einer 50-Ohm-Last ergibt sich dann dieses Bild - auch nicht viel besser.

Was man deshalb unbedingt noch braucht ist ein 10 MHz-Ausgangsfilter und schön wäre auch ein symmetrischer Ausgangstreiber für 50 Ohm.

Es gibt zwar eine Variante der Platine mit einem passiven Ausgangsfilter, diese nimmt aber direkt das HCMOS-Ausgangssignal des OCXO und filtert es mit einem passiven RCL-Filter. Das liefert garantiert auch keine 50-Ohm Ausgangsimpedanz. Da ist also der Bastler noch etwas gefordert.
Oszillogramm



Frequenzvervielfacher
Um Frequenzen zu vervielfachen nimmt man eine PLL-Schaltung. Es gibt spezielle PLL-Schaltkreise, die den Großteil der nötigen Schaltung beinhalten. Ganz ohne Nachdenken ist so eine PLL aber trotzdem nicht aufgebaut.

Dann sah ich eines Tages den Chip NB3N501DG, der es unvergleichlich einfach macht Frequenzen zu verdoppeln oder auch zu verachtfachen. Insgesamt bietet er 9 verschiedene Frequenzmultiplikatoren an(2 / 3 / 3,125 / 4 / 5 / 5,3125 / 6 / 6,25 / 8). Den gewünschten Multiplikator wählt man dadurch aus, das man zwei Steuerpins auf 5V oder Masse legt oder offen lässt. Mehr ist eigentlich nicht nötig. Das Eingangssignal kann zwischen 2 und 50 MHz liegen und das Ausgangssignal ist auf maximal 190 MHz begrenzt.

Dem auf der Platine eingesetzten Chip hat man die Beschriftung abgeschliffen (muss so was denn sein??), aber es ist offensichtlich ein NB3N502DG. Das gewünschte Frequenzverhältnis kann man mit Jumpern einstellen. Die Logiktabelle dafür ist auf der Platinenrückseite aufgedruckt. Das Ausgangssignal ist natürlich rechteckig und hat seinen eigenen SMA-Steckverbinder. Hier kann man nun also bis zu 80 MHz ausgeben.

Der Ausgang des Chips hat TTL/CMOS-Pegel (ist also nicht DC-frei), und kann bis 25mA treiben. Auf der Platine wird er über einen 47 Ohm Widerstand auf den zweiten SMA-Anschluss geleitet.
Foto



Fazit
Alles in allem bin ich sehr zufrieden. Für unter 30€ liefert die Platine nach nur 2 Minuten Aufwärmzeit die gewünschten 10 MHz mit unter 0,5 Hz Fehler.

Um diesen OCXO in der Praxis nutzen zu können, braucht er ein Gehäuse mit Stromversorgung, sowie eine geeignete Ausgangsstufe.

Die Ausgangsfrequenz habe ich mit 9 999 999,611 Hz bestimmt. Das ist ein Frequenzfehler von −0,039 ppm bzw -4x10-8.

Der Frequenzvervielfacher ist erst mal ein nettes Gimmick. Mal Sehen was ich damit noch so mache.
zurück nach oben

zurück zu Elektronik , Frequenznormal , Homepage
Autor: sprut
erstellt: 22.12.2020
letzte Änderung: 22.12.2020