Der RC-5-Adapter lässt sich auch für eine Verbindung der Marantz-Anlage mit dem PC verwenden:
Problem
Musik auf MDs aufzunehmen ist kinderleicht. Die Titel und Interpreten
dann aber auch noch in den MD-Recorder einzugeben ist sehr mühsam.
Am MD-Recorder der Marantz-Slim-Line müssen dazu ein Drehknopf und
mehrere Tasten geknetet werden. Wer die Anlage nicht gerade in
Augenhöhe
aufgestellt hat (meine steht 10 cm über dem Fußboden) sucht
schnell nach einem bequemeren Weg.
Lösung
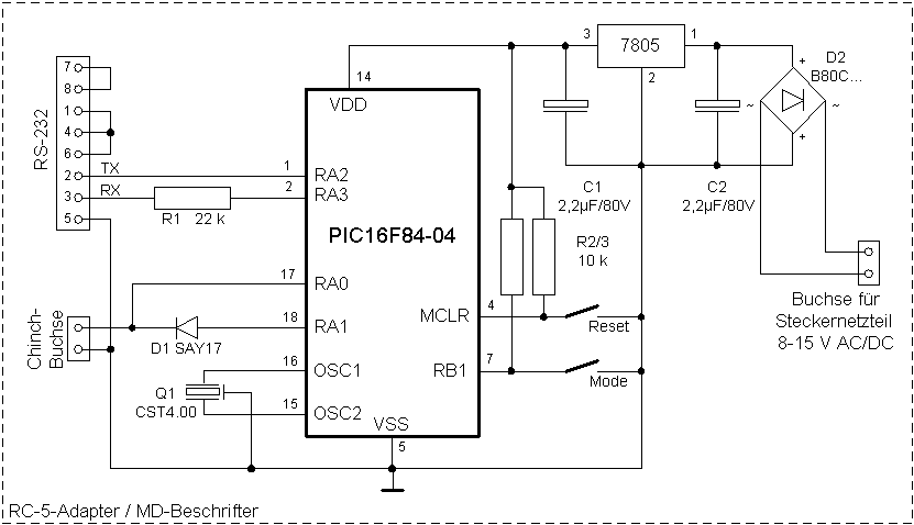
Die Platine des RC-5-Adapters hat einen
RS232-Eingang (serielles Port) der am PC angeschlossen wird. Am PC
erstellt
man ein Textfile, das den Namen der MD sowie aller Titel enthält.
Ein Windows-Programm liest diese Datei ein und steuert die PIC-Platine
über das serielle Kabel an. Die Platine erzeugt RC5-Codes die auf
den Steuerbus des MD-Players gelangen, und die eifrige Eingabe der
Texte
mit einer Fernbedienung vortäuschen.
Realisierung
![]() |
| Ergebnis Im Prinzip funktioniert der MD-Beschrifter, und ich habe schon viele MDs mit ihm bearbeitet. Gelegentlich wird mal ein RC-5-Code im MD-Player "verschluckt". Da Zur Eingabe eines Titels aber etwa 200 Codes richtig übertragen werden müssen, wirken sich auch gelegentliche Aussetzer aus. Z.Z. muss ich das Programm ca. 3 mal starten, bis eine MD im Wesentlichen richtig beschriftet ist. Trotzdem ist das schon eine große Arbeitserleichterung für mich. Die PIC-Software baut auf der RC-5-Adapter Software auf. Beim
Reset
wird der "M"-Taster (Mode) abgefragt. Ist er gedrückt, startet das
MD-Programm, und der PIC wartet auf Befehle über die serielle
Schnittstelle.
Ist beim Reset die Mode-Taste nicht gedrückt, arbeitet er als
Lautstärkecode-Transponder.
So lässt sich schnell zwischen den Betriebsarten umschalten. Zukunft |
![]() |