Messgerät für
ELKOs
mit PIC16F883
im Prototypenstatus
zurück zu Projekte , PIC-Prozessoren , Elektronik , Homepage
Dieses Projekt lag 7 Jahre lang auf Eis.
Es ist nun Zeit, es wieder aufzugreifen.
Allgemeines
|
Messbereich |
Toleranz / Fehler |
| Kapazität: |
10µF ... 65 000µF |
10% |
| ESR (bei 100 kHz): |
20 mOhm ... 1 Ohm |
10% |
| Leckstrom (Reststrom): |
1 µA ... 22 µA |
10% |
| Messzeit: |
< 1 s / 1000 µF + 2 s
|
|
Das Ziel war die Entwicklung eines Gerätes, mit dem sich
die wichtigsten Parameter von ELKOs leicht bestimmen
lassen.
|
 |
Einleitung
Den idealen Kondensator gibt es nicht. Wenn man einen ELKO mit
seiner Kapazität und seiner maximalen Betriebsspannung kauft, dann
kauft man auch seinen Serienwiderstand (ESR) und seinen
Parallelwiderstand (Rp) mit.
- Rp: Der Parallelwiderstand sorgt für Leckströme durch
den ELKO, und ist bei intakten Kondensatoren extrem groß
(>> 1 MOhm).
- ESR: Der Serienwiderstand (ESR) ist von
größerer Bedeutung. Er sorgt nicht nur für Verluste im ELKO,
sondern begrenzt auch seine Fähigkeit, als Sieb-ELKO z.B. eine
Spannung zu glätten. Seine Messung ist für jeden, der mit
Schaltnetzteilen bastelt sehr wichtig. Der ESR beträgt einige 10
mOhm bis zu einigen 100 mOhm
- C: Die Messung der realen Kapazität eines ELKOs ist
auch nicht uninteressant. Schließlich ändert sich dieser Wert
durch Lagerung und Nutzung, und gibt Auskunft über die
Gesundheit eines Kondensators.
Messung der Kapazität C
Die Kapazität eines
ELKOs kann man anhand seines Ladeverhaltens bestimmen.
Dabei wird der leere Elko über einen 250 Ohm-Widerstand aus der
Betriebsspannung 5 V von 0 V bis auf 2,5 V aufgeladen. Die Ladezeit
ist proportional zur Kapazität. Es gilt:
C = 0,005771 x T
Ein Mikrofarad entspricht einer Ladezeit von 0,1733
Millisekunden. 10000 µF entsprechen folglich 1,733 Sekunden.
Während des Ladens wird ein 16-Bit-Zähler mit 5771 Hz
inkrementiert. Beim Erreichen von 2,5 V wird der Zählerstand
ausgelesen. Sein Wert entspricht der Kapazität in Mikrofarad.
Das Erreichen der 2,5 V kann mit einem Komparator oder einem ADC erkannt werden. Ich verwende
den ADC.
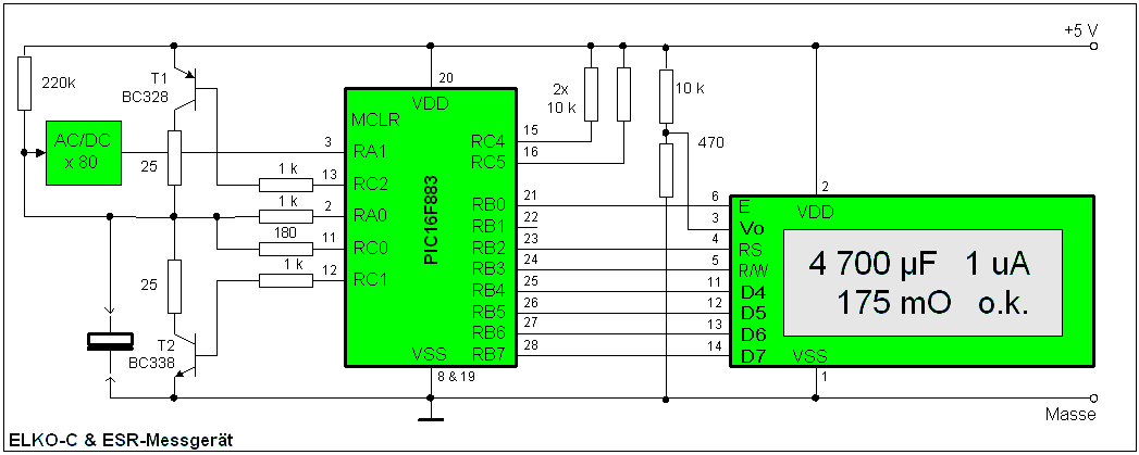
Im Beispiel in der unten stehenden Abbildung lädt der PIC den ELKO
über RC0, während die Ladespannung mit dem ADC über RA0 beobachtet
wird. Das Pin RC0 hat FET-Treiber. Im High-Zustand verbindet ein
P-FET das Pin RC0 mit Vdd. Dieser FET hat einen Innenwiderstand von ca. 70 Ohm,
der mit dem externen Ladewiderstand in Reihe liegt. Folglich darf
der externe Ladewiderstand nur 180 Ohm betragen.
Vor der Messung muss der ELKO auf 0 V entladen werden, das erfolgt
durch T2 (angesteuert durch RC1). Um die Entladezeit in Grenzen zu
halten, wird nur bis auf 40 mV entladen.
Dieses Messprinzip wird auch in diesem Lernbeispiel verwendet.
Problematisch ist der Innenwiderstand der RC0-Endstufe. Er streut
exemplarabhängig und steigt mit der Temperatur (bei 70°C doppelter
Wert als bei 20°C). Ein externer Treiber würde höhere
Genauigkeit, Temperaturstabilität bieten. Andererseits herrschen
in der Bastlerwerkstatt meist konstante Temperaturen.

Messung des Reihenwiderstandes ESR
Insbesondere für den Einsatz in Schaltnetzteilen benötigt man ELKOs
mit einem kleinen ESR. Da der ESR frequenzabhängig ist, ist es
wichtig, den ESR bei einer ausreichend hohen Frequenz (100 kHz) zu
bestimmen. Oft in Datenblättern zu findende ESR für kleinere
Frequenzen sind sind für viele Einsatzzweck nutzlos.
Eigentlich werden laut Norm ELKOs ab 10uF eigentlich bei 100Hz und
unter 10uF bei 1kHz gemessen wird. Für den Einsatz im klassischen
"analogen" Netzteil sind 100Hz auch repräsentativ, heutzutage hat
man aber große ELKOs in Schaltnetzteilen mit mehreren 10kHz im
Einsatz. Da sagt der 100Hz-Wert wenig aus.
 |
Die Messung des ESR ist dadurch erschwert, dass der
Kondensator (mit seinem Wechselstromwiderstand/Impedanz Z)
in Reihe zum ESR liegt. Am Besten ist es, den
Gesamtinnenwiderstand (Rg) des ELKOs bei 100 kHz zu
messen, und danach den durch die ELKO-Kapazität bestimmten
Wechselstromwiderstand abzuziehen. Der
Gesamtinnenwiderstand (Rg) der ELKOs liegt im Bereich von
20 .. 1000 Milliohm (bei 100 kHz). Eine Messung mit einer
Auflösung von 1 Milliohm erscheint deshalb sinnvoll.
Zur Messung wird eine 100-kHz-Wechselspannung (5V p-p,
Rechtecksignal) an eine Reihenschaltung aus einem
Widerstand (25 Ohm) und dem ELKO geschickt. Der
AC-Spannungsabfall über dem ELKO wird gemessen, und daraus
der Gesamtinnenwiderstand errechnet. Ein möglichst
großer Strom vereinfacht die Messung. Bei 100-mA AC-Strom
fallen am ELKO AC-Spannungen von 2 ..100 mV-AC ab. Um die
mit einer Auflösung von 0,1 mVAC zu messen, ist eine
Präzisionsgleichrichter nötig, der den AC-Anteil der
Spannung am ELKO gleichrichtet und 49-fach verstärkt.
Danach kann die Spannung mit dem ADC eines PIC gemessen
werden. Mit dem ADC lassen sich dann Gesamtwiderstände von
Rg = 0 ..1000 mOhm messen.
Der Messverstärker wird so ausgelegt, dass das
ADC-Ergebnis direkt dem Gesamtwiderstand Rg in Milliohm
entspricht. Das ist garantiert, wenn ein Eingangssignal
von 100 µV AC (p-p) am Verstärkerausgang 4,9 mV DC
ergeben. (Verstärkung: 49)
|
Der Wechselstromwiderstand Z wird dann wie folgt errechnet:
Z = 1/ (6,28 x f x C) = 1/(628318 x C)
Das ergibt folgende vereinfachte
Formel:
Z [mOhm] = 1591 / C [µF]
und vom Messwert Rg abgezogen.
ESR = Rg - Z
Die 100-kHz-AC werden vom PIC erzeugt (RC1, RC2), und mit einer
Gegentakttreiberstufe (T1, T2) und 25 Ohm Widerständen (R8, R9)
auf 100 mA verstärkt.
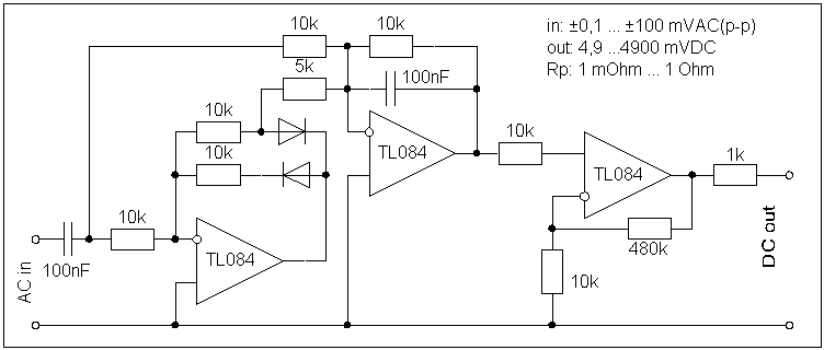
Mein Messgleichrichter besteht z.Z. aus drei OPVs. Der erste nimmt
nur die positiven Halbwellen des Eingangssignals und invertiert
sie. Die zweite Stufe verdoppelt den Pegel der invertierten
positiven Halbwellen und addiert sie mit dem Eingangssignal.
Dadurch haben wir nun alle Halbwellen im positiven
Spannungsbereich. Der Kondensator wandelt die Halbwellen in eine
positive Gleichspannung (Tiefpassfilter). Der dritte OPV verstärkt
die gleichgerichtete Spannung 49-fach.
Nullpunktfehler.
OPVs haben leider oft einen kleinen Nullpunktfehler. Deshalb kann
die Schaltung bei fehlendem AC-Eingangssignal etwas von 0V
abweichen. Ist diese Null-Spannung positiv, dann ist das kein
Problem, da der PIC diese Messen und dann in der Berechnung
berücksichtigen kann.
Ein echtes Problem tritt dann auf, wenn der Nullpunktfehler dieser
Schaltung negativ ist, also ohne Eingangssignal eine negative
Ausgangsspannung erzeugt wird. Dieser Nullpunktfehler lässt sich
dann nicht mehr automatisch kompensieren und der gemessene ESR
wird zu klein oder die Berechnung liefert unsinnige Ergebnisse.
Der TL084 hat eine Eingangsoffsetspannung von maximal 3mA.
Zusammen mit der 49-fachen Verstärkung ergibt das einen möglichen
Ausgansgsspannungsfehler von 150mV - die kann natürlich auch
negativ sein.
Eine einfache Lösung ist es, den positiven Eingang des dritten OPV
über einen sehr großen Widerstand (ca. 10 MOhm) mit +5V zu
verbinden. (Die positive Versorgungsspannung des OPV eignet sich
nicht, da sie nicht stabilisiert ist.) Durch den
Hochziehwiderstand erhöht such die Ausgangsspannung der Schaltung
um wenige 100mV und die Ausgangsspannung ohne AC-Eingangssignal
wird positiv.
Messung des Leckstromes durch Rp
Ein hoher Leckstrom (neuerdings als Reststrom bezeichnet) ist ein
Zeichen für einen ELKO-Defekt, oder einen ELKO, der lange Zeit
gelagert hat, und erst wieder trainiert werden muss. Der Leckstrom
kann durch den Spannungsabfall an einem hochohmigen Messwiderstand
gemessen werden. Der ELKO wird auf 5 V (Vdd) geladen, und
anschließend über einem 220 kOhm-Widerstand mit 5 V in Verbindung
gehalten. Der Leckstrom (I) fließt durch den Widerstand und erzeugt
einen Spannungsabfall (Ul). Daraus kann der Leckstrom errechnet
werden:
I = Ul / R
Für einen 220 kOhm-Widerstand
ergibt das:
I[µA] = UI[adc] / 45
..wobei als UI-Wert die Differenz
zwischen dem ADC-Ergebnis bei aktivem Ladetransistor T1 und bei
abgeschaltetem T1 genommen wird.
Der maximal messbare Leckstrom beträgt 22 µA, und die Messung
ist nicht linear. Aber alles oberhalb von 5 µA ist ohnehin ein
deutliches Anzeichen eines ELKO-Defektes, und bis 5 µA ist die
Linearität ausreichend.
ELKOs mit flüssigen Elektrolyten haben unmittelbar nach dem
Anlegen der Spannung einen etwas erhöhten Leckstrom, der dann
schnell abklingt (Selbstheilung der isolierenden Oxydschicht).
Aus diesem Grunde sollte der Leckstrom erst nach einer gewissen
Wartezeit (z.B. 1 Minuten) gemessen werden. Darauf verzichte ich
hier, da es in diesem Fall primär um das erkennen defekter ELKOs
geht, und weniger um die genaue Bestimmung eines in der Norm
liegenden Wertes.
Außerdem müsste der Leckstrom eigentlich bei der Nennspannung
des ELKOs gemessen werden, diese Spannungen kann meine Schaltung
aber gar nicht erzeugen. Auch deshalb, werden die hier
ermittelten Leckströme kleiner sein, als die laut Datenblatt
zulässigen werte. Defekte ELKOs werden aber auffallen, und darum
geht es mir hier.
PIC-Typ
Zur Messung des ESR wird ein ADC benötigt. Zum Anschluss des
Displays sowie der Messelektronik werden so viele Pins benötigt, das
PICs im 8- oder 14-Pin-Gehäuse ausscheiden. Beim Blick in meine
Bastelkiste fand sich einen geeigneten PIC16F883. Am PortB wird ein
2-zeiliges LCD-Display
angeschlossen (2x16).
Ablauf der Messung
Messung der Kapazität:
- Entladen des ELKOs über 25 Ohm, bis die ELKO-Spannung an RA0
unter 0,04V liegt.,
- Kapazitätszähler auf 0 setzen,
- Laden des Elkos über 250 Ohm starten (RC0),
- in einer Schleife alle 0,1733 ms die ELKO-Spannung messen und
Kapazitätszähler inkrementieren, bis Spannung an RA0 2,5V
erreicht
- Kapazitätszähler auslesen und links-oben anzeigen
Messung des ESR
- ELKO auf 2,5V laden (wurde zur Kapazitätsmessung getan)
- ELKO über 25 Ohm-Widerstände im 100-kHz-Takt mit Vdd und Vss
verbinden
- AC-Spannung am ELKO über Gleichrichter/Verstärker messen
- Gesamtwiderstand Rg aus ADC-Messwert errechnen
- aus der gemessenen Kapazität die Impedanz Z errechnen
- ESR errechnen (ESR = Rg - Z) und links-unten anzeigen
Messung des Leckstroms
- ELKO niederohmig (25 Ohm) mit 5V verbinden
- warten bis ELKO auf 5V geladen ist
- ELKO über 220-Kiloohm mit 5V verbunden halten
- Spannungsabfall am 220 kOhm-Widerstand messen
- Leckstrom errechnen und rechts-oben anzeigen
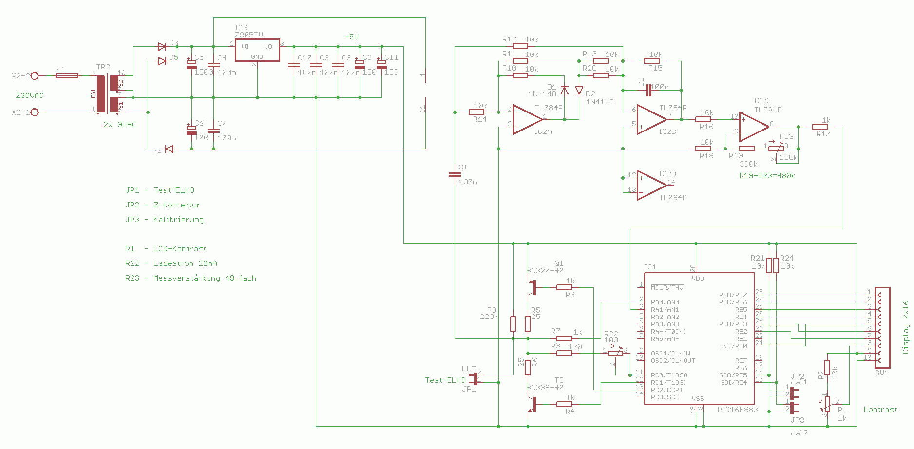
Schaltung im
Detail
Oben waren bereits Prinzipschaltungen zu sehen. Hier nun ist die
Gesamtschaltung.
Stromversorgung
Die Stromversorgung muss +5VDC mit mindestens 140mA für den PIC und
die Transistorschaltung bereitstellen. Außerdem wird eine positive
und eine negative Betriebsspannung für den ADC benötigt. Wer einen
OPV mit rail-to-rail-Ausgang verwendet, könnte als positive
OPV-Spannung die +5VDC verwenden, mein TL084 erfordert aber eine
etwas höhere positive Betriebsspannung.
Messgleichrichter
Der Messgleichrichter erfordert 3 OPVs. Die ersten beiden müssen
problemlos ein 100 kHz-Rechtecksignal verarbeiten können,
deshalb sollte ihre Bandbreite mindestens 3 MHz betragen. Ich habe
einen TL084 verwendet, der 4 OPVs enthält. Die Dioden D1 und D2
sollten eine kleine Kapazität haben, und für hohe Frequenzen
geeignet sein. Die Verbindungen/Leiterbahnen von C1 zum Test-ELKO
sowie vom Pin 3 des TL084 zum Masseanschluss des Test-ELKOs sind so
zu legen, das durch sie keine Ströme fließen. Insbesondere die
Lade/Entladeströme von T1 und T2 dürfen diese Leiterbahnen nicht
mitbenutzen. Ansonsten würde zusätzlich zum ESR des ELKOs noch der
Widerstand der Leiterbahnen gemessen werden.
R23 dient der Verstärkungseinstellung. Er ist erst einmal auf
Mittelstellung zu drehen. Später wird er im Laufe der Kalibrierung
genau eingestellt.
PIC & Co
R23 dient der genauen Einstellung des Ladestroms zur
Kapazitätsmessung. Anfangs sollte er auf etwa 60 Ohm eingestellt
werden. Später wird er im Laufe der Kalibrierung genau eingestellt.
Die Jumper JP2 und JP3 dienen in erster Linie der Kalibrierung des
Messgerätes. Im Normalbetrieb sind sie offen.
JP2 (an RC5) hat aber noch einen zusätzliche Funktion. Um den reinen
ESR zu bestimmen, wird der frequenz- und kapazitätsabhängige
imaginäre Wechselstromwiderstand des ELKOs errechnet und vom
gemessenen Gesamtwiderstand subtrahiert (ich weiß, dass ich
eigentlich die Wurzel der Differenz der Quadrate beider Werte
berechnen müsste). Diese Korrektur wird nicht vorgenommen, wenn JP2
geschlossen ist. Wer also lieber den Gesamtwiderstand anstelle des
ESR ermitteln möchte, steckt diesen Jumper.
R1 dient der Kontrasteinstellung des Dot-Matrix-Displays.

Kalibrierung
Es sind zwei
Kalibrierschritte notwendig. Dafür benötigt man ein Strommessgerät
und einen genauen Widerstand von einigen 100 Milliohm (z.B. 470
Milliohm)
Für den ersten Kalibrierschritt ist vor dem Zuschalten der
Betriebsspannung JP3 zu schließen, JP2 zu öffnen und anstelle des
Test-ELKOs an JP1 das Strommessgerät anzuschließen.. Nach dem
Einschalten erscheint rechts-unten im Display "K:20mA". An R22 wird der am
Messgerät angezeigte Strom auf 20 mA eingestellt. Dann wird das
Gerät wider abgeschaltet.
Während der Kalibrierung zeigt das Display den Spannungsabfall an
JP1 an. Der sollte unter 100mV sein, ansonsten kann man den
20mA-Sollstrom nicht genau genug einstellen, da der Spannungsabfall
ihn künstlich verkleinert.
Für den zweiten Kalibrierschritt sind vor dem Zuschalten der
Betriebsspannung JP3 und JP2 zu schließen und anstelle des
Test-ELKOs an JP1 der bekannte Widerstand (470 Milliohm)
anzuschließen.. Nach dem Einschalten erscheint rechts-unten im
Display "K:mOhm". Das Gerät
misste den Widerstandswert und zeigt das Ergebnis links-unten im
Display an. R23 wird nun so verstellt, dass der angezeigte Wert dem
realen Widerstandswert möglichst nahe kommt. Dabei sollte man sich
etwas Zeit nehmen, da der Messwert nur etwa alle 2 Sekunden neu
ermittelt wird.
Danach wird JP1 kurzgeschlossen. Der nun angezeigte Widerstandswert
sollte unter 10 mOhm liegen.
Abschließend werden beide Jumper entfernt.
Bekannte
Probleme
Ein negativer Offset des Messverstärkers kann vom PIC nicht gemessen
und also auch nicht kompensiert werden. Das führt zum einen zu zu
kleinen ESR-Messwerten, und bei ELKOs mit sehr kleinem ESR kann ein
negativer Überlauf in der ESR-Berechnung auftreten. Dann werden
ESR-Werte in der Größenordnung von 65000 angezeigt.
Das muss in Zukunft durch eine Nullpunktverschiebung des Verstärkers
vermieden werden.
Entwicklungsstand
Kapazität
Die Messung der Kapazität war erprobt und funktioniert
problemlos.
ESR
Die ESR-Messung ist wesentlich kritischer. Der Messgleichrichter
muss AC-Spannungen von 2 ... 100 mV bei 100 kHz präzise
gleichrichten und verstärken. Das ist komplizierter, als es sich
anhört. Erst einmal benötigt der OPV neben der positiven
Betriebsspannung (Vdd) auch noch einen negative Betriebsspannung
von einigen Volt. Außerdem hat der Gleichrichter natürlich einen
kleinen Nullpunktfehler, der aber per Software kompensiert wird.
Leckstrom
Die Messung des Leckstromes erwies sich als unkompliziert. Sie ist
allerdings nur ein Behelf, da der Leckstrom hier immer bei 5V
gemessen wird. Normalerweise sollte hier die jeweilige
Betriebsspannung des ELKOs verwendet werden.
15.09.2011
- Urversion
17.10.2011
- C5 auf 1000 uF vergrößert
- R7 & R17 auf 1k verringert
26.10.2011
- Pinout der Transistoren in den Eagle-files korrigiert
- Änderung der Stromversorgung
Download
Hier liegt
mögliche Erweiterungen
- Überarbeitung des Messgleichrichters
- Erkennung eines fehlenden ELKOs
- automatische Erkennung von ELKO-Fehlern
zurück zu
Projekte , PIC-Prozessoren ,
Elektronik , Homepage
Autor: sprut
erstellt: 14.01.2004
letzte Änderung: 26.10.2011 / 28.03.2015